隆德县杨河中学

校园资讯校园风采

“预防为主,生命至上”筑牢校园安全“防火墙”

发布时间:2023-11-13 21:31 栏目:校园风采 发布单位:隆德县杨河中学 点击量:5667 【公开】


2023年隆德县杨河中学消防安全演练活动

图片

全国消防日 / 2023.11.9

图片

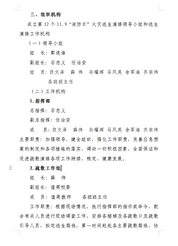
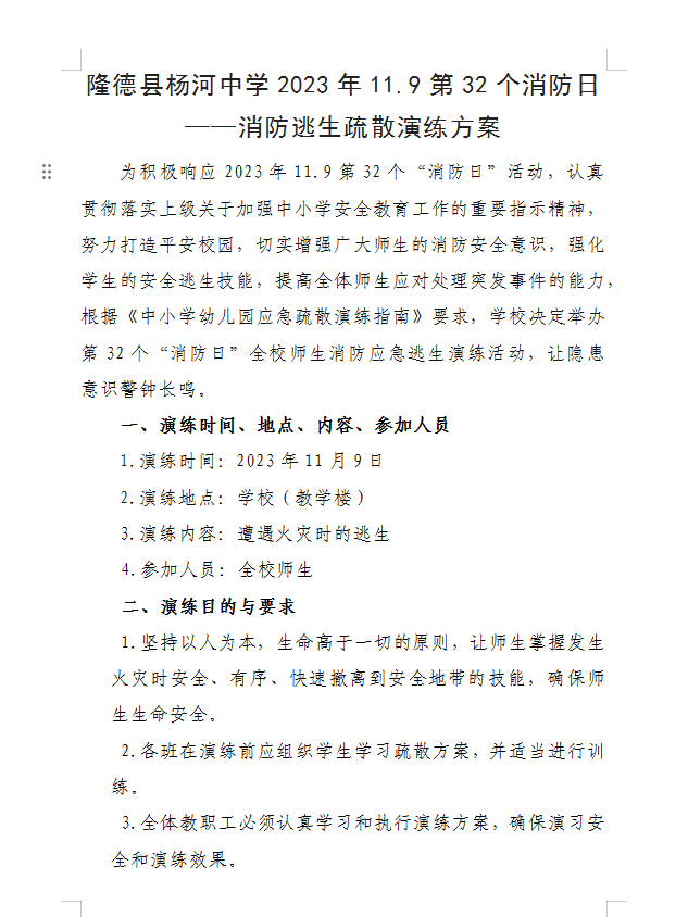
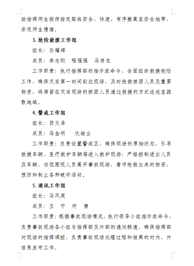
        为积极响应2023年11月9日第32个“消防日”活动,认真贯彻落实上级关于加强中小学安全教育工作的重要指示精神,努力打造平安校园,切实增强广大师生的消防安全意识,强化学生的安全逃生技能,提高全体师生应对处理突发事件的能力,根据《中小学幼儿园应急疏散演练指南》要求,学校决定举办第32个“消防日”全校师生消防应急逃生演练活动,让安全意识深入人心。

<section style="margin: 0px; padding: 0px; outline: 0px; max-width: 100%; box-sizing: border-box; overflow-wrap: break-word !important; display: inline-block; width: 43px; height: 46px; vertical-align: top; overflow: hidden; background-position: 50% 50%; background-repeat: no-repeat; background-size: contain; background-attachment: scroll; background-image: url(" wx_fmt="png");" visibility:="">

学校制定了详细的消防安全逃生演练方案

1.png
2.png

全国消防日 / 2023.11.9

图片
3.png
4.png

全国消防日 / 2023.11.9

图片

学校对消防安全知识进行了广泛的宣传


5.jpg

(一)学校利用电子屏宣传第32个消防安全日,主题为“预防为主,生命至上”全力筑牢校园安全“防火墙”。

6.jpg


7.jpg


(二)各班利用手抄报宣传消防安全知识

8.jpg
9.jpg
10.jpg
(三)学校利用家校群宣传消防安全知识
11.jpg

(四)各班利用主题班会宣传消防安全知识

12.jpg
13.png


14.jpg
15.jpg


18.jpg
19.jpg


模拟消防逃演练生疏散

      上午9点50分,随着警报的响起,消防安全演练活动正式开始。全体师生按照学校演练方案提前各就各位,严阵以待。各班主任和任课教师做好级演练前的各项准备和指挥工作,及时应对活动中的突发事件,并负责自己分管的楼层和疏散地点班级的安全。


22.jpg
23.jpg
24.jpg
25.jpg
26.jpg
27.jpg
28.jpg
29.jpg


32.jpg



33.jpg

 历时1分50秒,全体师生全部安全撤离到学校操场的安全地带。随后各班清点人数,进行灭火演练。





图片

德育处老师向学生们进行了心理安抚,同时讲解消防知识并现场向师生示范灭火器的正确使用方法,并让学生亲身体验。




34.jpg
35.jpg
36.jpg
37.jpg
38.jpg


39.jpg


最后,学校副校长任治安老师对本次活动做了总结。消防应急疏散演练对于提高学生安全意识,强化学生的安全逃生能力,加强学校的应急处置能力十分必要,希望广大师生能通过消防安全演练,提高自身安全意识,掌握基本消防安全知识。





图片

通过本次消防应急疏散演练,增强了师生消防安全意识和防火救灾的应急应变、自救、互救能力,巩固了校园消防安全基础,为学生筑起一道生命“防火墙”,为创建“平安校园”“和谐校园”提供了强有力的安全保障。


温馨提示

40.jpg
图片




评论

还能输入140

用户评论

Copyright© 2020 nxeduyun.com. All rights reserved   宁ICP备16000125号   宁公网安备 64010602000493号     宁ICP备16000125号
版权所有:宁夏回族自治区教育厅    技术支持:宁夏教育信息化管理中心 客户服务热线:0951-5559291   0951-5559148 校园开放平台
学校地址:宁夏回族自治区固原市隆德县杨河乡杨河街道    联系邮箱:648197259@qq.com