首页 文件通知 局发文件

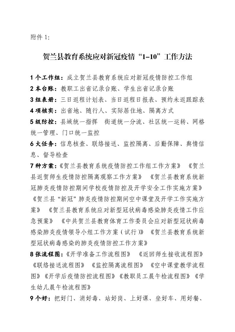
关于印发《贺兰县教育系统新冠肺炎疫情防控1-10工作法》的通知

  • 贺兰县教育体育局
  • 2020-02-29 10:02
  • 阅读 7508
分享到:

1.JPEG1.JPEG2.JPEG00 贺兰县教育系统应对新冠肺炎疫情防控工作组织机构图.png01贺兰县教育系统应对新冠肺炎疫情防控开学准备工作流程图.png02贺兰县教育系统应对新冠肺炎疫情出省返回师生接收工作流程图.png03贺兰县教育系统应对新冠肺炎疫情返程师生联络接送组工作流程图.png04贺兰县教育系统应对新冠肺炎疫情返程师生监控隔离组工作流程图.png05贺兰县教育系统应对新冠肺炎疫情防控空中课堂教学流程图.png06贺兰县教育系统应对新冠肺炎疫情开学后工作流程图.png07贺兰县教育系统应对新冠肺炎疫情教师晨检流程图.png08贺兰县教育系统应对新冠肺炎学生晨检流程图.png

关于印发贺兰县教育系统新冠肺炎疫情防控1.docx

贺兰县教育系统应对新冠疫情防控工作“1-10”工作法.docx

贺兰县教育系统一个机构八张图20200227(5).rar


上一篇:关于印发贺兰县教研室2020年工作要点的通知 下一篇: 关于2020年春季中小学幼儿园收费工作的通知

发布评论

还能输入 140

用户评论